MLZ ist eine Kooperation aus:

Technische Universität München> Technische Universität MünchenHelmholtz-Zentrum Hereon> Helmholtz-Zentrum Hereon
Forschungszentrum Jülich> Forschungszentrum Jülich

MLZ ist Mitglied in:

LENS> LENSERF-AISBL> ERF-AISBL

MLZ in den sozialen Medien:

Logo

MLZ

Lichtenbergstr.1
85748 Garching

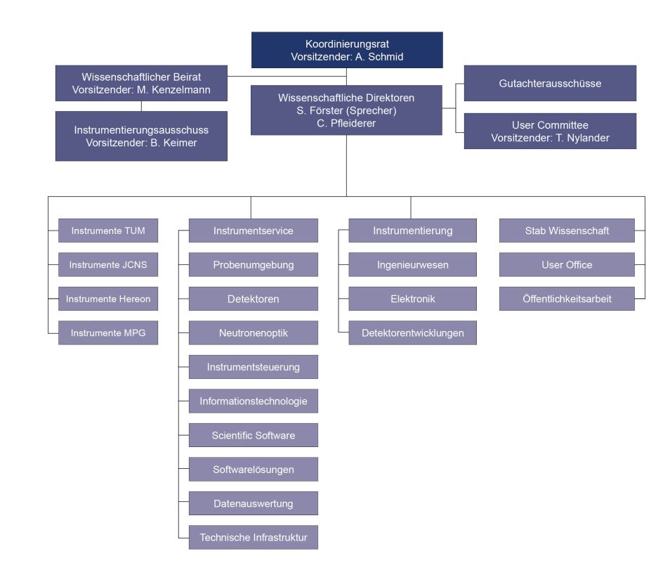
Organisationsdiagramm des MLZ

20241218 mlz-organigramm 2025 de page-0001 20241218 mlz-organigramm 2025 de page-0001

Der Koordinierungsrat

Der Koordinierungsrat legt die Leitlinien für den gemeinsamen wissenschaftlichen Nutzerbetrieb sowie den Einsatz der hierfür bestimmten Mittel fest und begleitet eine den prioritären Forschungszielen entsprechende Umsetzung. Die wissenschaftlichen Direktoren berichten dem Koordinierungsrat.

Der wissenschaftliche Beirat

Der wissenschaftliche Beirat setzt sich aus international anerkannten Experten verschiedener Wissenschaftsbereiche zusammen. Der wissenschaftliche Beirat wird vom Koordinierungsrat und dem wissenschaftlichen Direktorium insbesondere zu grundsätzlichen Fragen der zukünftigen Instrumentierung und anderer wichtiger Entwicklungen konsultiert.

Der Instrumentierungsausschuss

Der Instrumentierungsausschuss ist ein Unterausschuss des Wissenschaftlichen Beirats und berät zu neuer Instrumentierung, größeren Upgrades von Instrumenten und anderen strategischen Großinvestitionen, wie z.B. Probenumgebung mit einem Ausgabevolumen von typisch über 1 Mio. €. Der Instrumentierungsausschuss berichtet dem Wissenschaftlichen Beirat und den wissenschaftlichen Direktoren.

Verantwortung für den wissenschaftlichen Betrieb

Das Direktorium verantwortet den wissenschaftlichen Betrieb des MLZ. Zum Verantwortungsbereich gehören der Betrieb der Instrumente, die Servicegruppen, die Projektkoordination und das Nutzerbüro. Der Betrieb der Instrumente wird dabei von den Partnern organisiert.

Die Gutachterausschüsse

Die Gutachterausschüsse treffen sich zweimal im Jahr und begutachten die eingereichten Messzeitvorschläge. Sie schlagen dem wissenschaftlichen Direktorium die Vergabe der Strahlzeit an den verschiedenen Instrumenten vor.

MLZ ist eine Kooperation aus:

Technische Universität München> Technische Universität MünchenHelmholtz-Zentrum Hereon> Helmholtz-Zentrum Hereon
Forschungszentrum Jülich> Forschungszentrum Jülich

MLZ ist Mitglied in:

LENS> LENSERF-AISBL> ERF-AISBL

MLZ in den sozialen Medien: